根据国务院办公厅通知精神2020年国庆节、中秋节放假安排通知如下:10月1日(星期四)至8日(星期四)放假调休,共8天。9月27日(星期日),10月10日(星期六)上班。
高速公路通行
根据交通运输部最新发布的2020年《重大节假日免收小型客车通行费实施方案》,仅针对春节、清明节、劳动节、国庆节四个重要节假日,实施7座(包括7座)以下小型客车高速公路免费通行的政策,但不包括元旦、端午节。
高速免费时间:2020年10月1日0时-10月8日24时,共8天,免费时段从国庆中秋节假日的第一天00∶00开始,节假日最后一天24∶00结束(普通公路以车辆通过收费站收费车道的时间为准,高速公路以车辆驶离出口收费车道的时间为准)。
高速免费车型:高速免费通行的车辆范围为行驶收费公路的7座以下(含7座)载客车辆,包括允许在普通收费公路行驶的摩托车。
天气情况
据最新气象资料分析,预计2020年国庆放假期间,益阳天气以阴雨为主。益阳交警提醒您,雨天行车要控制车速、保持车距,及时开启示廓灯和雾灯,即“降速、控距、亮尾”。
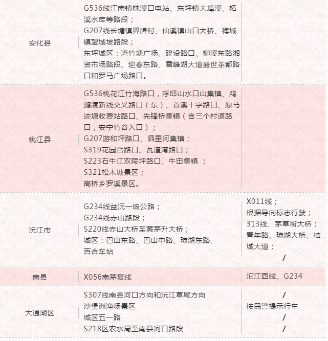
易堵路段及分流绕行线路


危险路段、事故易发路段

交通管制路段

重点旅游线路

安全行车提示
1、2020年国庆中秋期间我国境内旅行需要重点注意预防新型冠状病毒和诺如病毒感染、食物中毒。
2、旅行期间要服从旅行目的地新冠防控工作的有关要求,注意与他人保持距离,勤洗手,密闭和人群密集处佩戴口罩。
3、出车前应仔细检查转向、制动、灯光、喇叭、雨刮器、轮胎等关键部位,消除安全隐患。
4、保证充足睡眠,切忌疲劳驾驶;开车不饮酒、饮酒不开车,切忌酒后驾驶;保持安全车速,切忌超速行驶;文明礼让行车,切忌强行超车会车。
5、安全带就是生命带!请驾乘人员务必系好安全带,特别是小型客车后排乘坐人员也要养成系安全带的习惯。不乘坐超员、超载车辆。
6、车辆发生轻微财产性交通事故时,立即拍照固定证据后,在确保安全的前提下,请将车辆移至路边,在距离来车方向150米外设置警告标志,开启危险闪光灯,并及时报警,驾驶员和乘车人应该离开车辆和路面,避免发生二次事故。
来源:益阳公安交警
编辑:岳敬然